最近一两年,有关增压的话题越来越常见,发动机的增压技术也成为大厂间隐形的“军备竞赛”。如同目前小排量汽车遍地增压一样,面对越来越严苛的排放法规,摩托车的增压技术可以更好的应对排放要求,被认为是未来的技术手段之一。1月份我们还提到了雅马哈也曝光了涡轮增压三缸发动机的研究进展。近日,哈雷戴维森也曝光了一组机械增压的发动机专利图纸,哈雷遇上增压会碰撞出怎样的火花?


以MT-10车架为基础,搭载涡轮增压三缸发动机的原型车

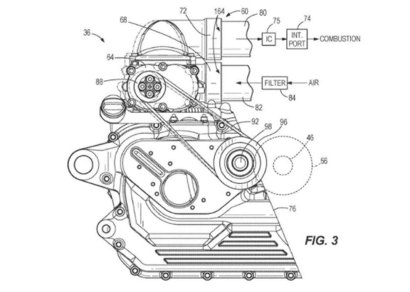
哈雷目前最新的Milwaukee Eight四气门发动机,有Milwaukee Eight 107发动机(1745 mL)与Milwaukee Eight 114发动机(1868 mL)两种版本,从专利图无法确定会搭载在哪种版本上。专利图重点展示了其机械增压的设计原理,从图上可以看出哈雷采用的是非常传统成熟的螺旋式增压器,通过皮带驱动增压器,在汽车的应用上也常见于大排量的美式肌肉车型,简单粗暴。



机械增压工作方式与哈雷的车款也非常契合,首先是机械增压有着比拟自然吸气的线性输出特性,动力随着转速平稳输出,不存在涡轮迟滞、动力输出突然等情况,同时效率较高,简单可靠。机械增压损失动力和噪声较大等缺点在哈雷车型上似乎也不是问题,本身排量够大,带动机械增压消耗的那点动能完全不在话下。至于增压器的噪声嘛,哈雷的大V缸还在乎那点噪声问题?所以这样看来,机械增压的解决方案简直完美。而且哈雷应用机械增压技术并不是为了提高性能的取向,而更像是一种排放解决方案。


前不久,川崎也曝光了正在打造的Eliminator H2增压美式巡航车款,作为潜在竞争对手,哈雷这个时候放出机械增压专利也有点正面刚的意味。期待下增压哈雷!
